Academic Work
Master Thesis (2017)
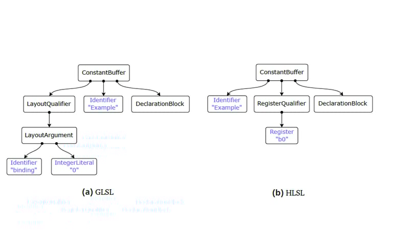
Cross-Compiling Shading Languages
For my master thesis, I explored various approaches to cross-compile shading languages to target many platforms from a single source of shader code. I focused on AST transformations and compared it to other methods such as bytecode disassembling, intermediate representations such as SPIR-V, material pipelines, and source preprocessing.
Part of my research resulted in the GitHub project XShaderCompiler (XSC) to cross-compile HLSL to GLSL.


Bachelor Thesis (2015)
Screen Space Cone Tracing for Glossy Reflections
Based on the poster of the same name for SIGGRAPH'14, I wrote my bachelor thesis about combining traditional screen-space reflections with cone-tracing to efficiently render glossy reflections that can be easily integrated into existing graphics pipelines for global illumination.


SIGGRAPH'14 Poster (2014)
Screen Space Cone Tracing for Glossy Reflections
During my time at the Fraunhofer IGD (Institute for Computer Graphics Research), I developed a poster for SIGGRAPH'14 to explore glossy reflections for global illumination inside a post-processing pipeline.

